OMOSEN+[主線プラス] トゥーンシェーダー for Maya
Maya 2026 + Arnold で、主線つきトゥーン表現をすぐ作れる?! ツール
只今、評価版無料ダウンロードサービス中
※評価版につき諸々障害等はご容赦ください。
※ファイルのバックアップを忘れずに!
※ご意見/バグ報告などありましたらフォームからお寄せください。
OMOSEN+[主線プラス]for Maya は、Maya上でトゥーン表現を素早く構築するためのシェーダーツールです。「選択に適用」「全てに適用」で、主線・影・ハイライト・リムの基本セットを短時間で作成できます。
このページでは、導入方法から基本操作までをまとめます。
v0.5 まとめ
OMOSEN+ for Maya v0.5 は、まず「主線つきトゥーンをすぐ作る」ことに集中した初期版です。
今後は安定性や機能強化、バグ解消をさらに進めますが、作者の趣味としてお付き合い頂ければ幸いです💦
できること(v0.5)
- Arnold向けのトゥーン設定をワンクリック適用
- 主線設定(内線有効 / アウトライン有効)
- 影設定(ベース色、段階数、影色1/2)
- ライト設置補助(Directional Lightのセットアップ)
- Blender互換ベースのプリセット保存/読み込み(JSON)
- Mayaプラグインとしてメニュー・シェルフから起動
- ドッキング表示 / フロート表示の切り替え
“OMOSEN+[主線プラス] トゥーンシェーダー for Maya” をダウンロード omosenPlusMaya.py – 41 回のダウンロード – 83.12 KB

動作環境
- Maya 2026
- Arnold(mtoa)
インストール(プラグイン版)
- Mayaを起動
- Windows > Settings/Preferences > Plug-in Manager を開く
- Browse… から omosenPlusMaya.py を選択
- Loaded をON(必要なら Auto load もON)
※新バージョンインストールの際は、旧バージョンのロードチェックを外して「リフレッシュボタン」を押してからインストールしてください。
念のため、パネルはOMOSEN+メニュー等から再表示してください。
ロード後は以下が作成されます。
- 上部メニュー: OMOSEN+
- シェルフ: OMOSENPlus ボタン
使い方(最短)
- メニューまたはシェルフから OMOSEN+ パネルを開く
- レンダリング方式 を選ぶ
- 選択に適用 か 全てに適用 を押す
- 必要に応じて 主線設定 と 影設定 を調整
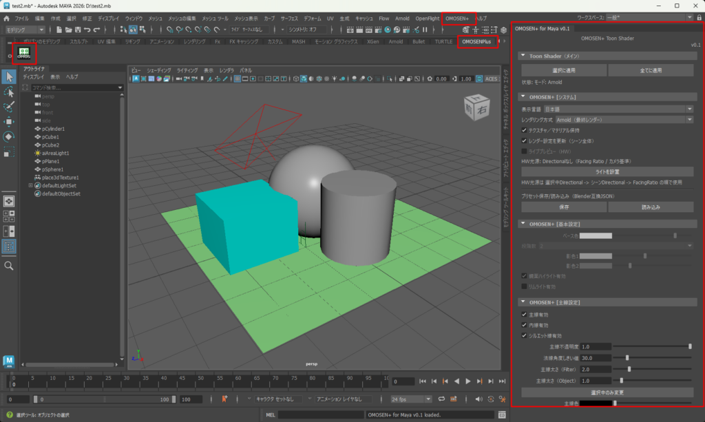
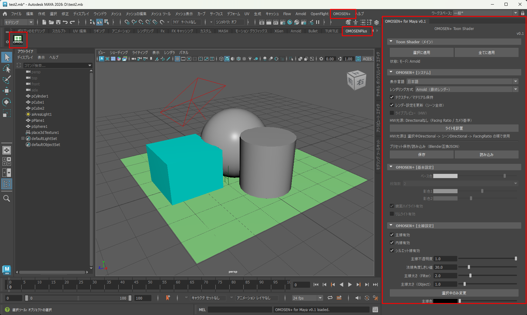
UI構成

OMOSEN+[主線設定]
主線有効、内線有効、シルエット線有効、不透明度、太さ、色
Toon Shader(メイン)
適用ボタンと状態表示
OMOSEN+[システム]
表示言語、レンダリング方式、保持設定、ライト設置、プリセット保存/読み込み
OMOSEN+[基本設定]
ベース色、段階数、影色1/2、鏡面ハイライト、リムライト
本ツールの標準ワークフローは「プレビュー:Arnold(IPR/Arnold RenderView)→ 最終レンダー:Arnold」です。
HWはあくまで簡易確認用で、最終品質の確認・出力はArnoldを使用します。
プリセットについて
- 保存 で現在設定をJSON出力
- 読み込み でJSONを復元
- 保存形式は Blenderプリセット構造ベース
- Maya固有情報は omosen_maya キーに保持
これにより、Blender側との運用を意識したデータ管理が可能です。
よくある質問
Q. パネルが見当たらない
OMOSEN+ メニューの Open Panel (Dock Right) を実行してください。
Q. ドッキングできない
最新版ではメニュー起動時に右ドックへ吸着するよう改善済みです。
うまくいかない場合は一度 Unload -> Load して再度実行してください。
Q. Arnoldが使えない
mtoa が読み込まれているか確認してください。








![ポッドキャスト[ドラマ]配信中!](https://itami.info/wp-content/uploads/2018/07/fifthvoiceImage.png)